
By
英语语言文化学院- 广东外语外贸大学

By
英语语言文化学院- 广东外语外贸大学

By
广告狂人

By
main.qcloudimg.com

By
广告狂人

By
广告狂人

By
main.qcloudimg.com

By
湖南女子学院

By
NET

By
main.qcloudimg.com

By
CSDN博客

By
main.qcloudimg.com

By
腾讯云

By
main.qcloudimg.com

By
疲惫娇娃CyberPink

By
博客园

By
疲惫娇娃CyberPink

By
疲惫娇娃CyberPink

By
GitHub

By
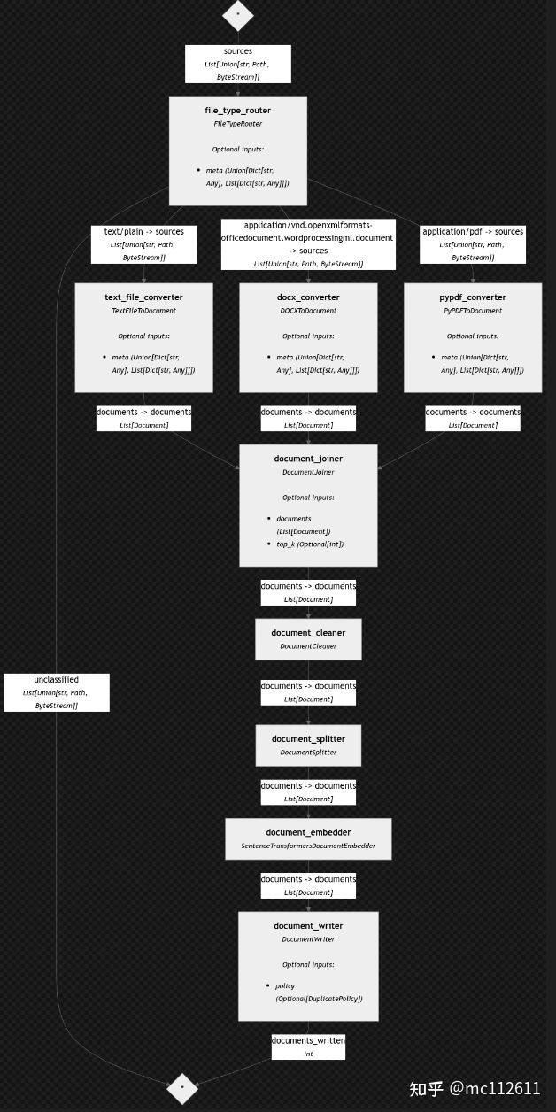
知乎专栏
王冰冰ai 一天涨粉近200万,首个视频播放量破千万,王冰冰何以成为B站顶流?-王冰冰ai 广告狂人王冰冰ai 腾讯云智能数智人数智人接入方案王冰冰ai 保姆级教程)RAG教程,混合检索【使用haystack2.0】_haystack王冰冰ai rag-CSDN博客王冰冰ai 在理解通用近似定理之前,你可能都不会理解神经网络-王冰冰ai 菜鸡一枚-王冰冰ai 博客园王冰冰ai RAG全讲解+混合检索解决方案+haystack2.0框架应用-王冰冰ai 知乎王冰冰ai 王冰冰ai 王冰冰ai 王冰冰ai 王冰冰ai 王冰冰ai 王冰冰ai 王冰冰ai